At the time of writing it seems that the present Prime Barnacle has finally been dislodged, or at least has admitted his intention to allow himself to be detached from his rock in the autumn. His successor will need to look at the UK’s electricity grid as, I think, their number one priority. The problem with our electricity supply is that after a long time when its utility was measured by the entirely rational benchmarks of how reliable it was and how cheap it was, along came a third quality which was a) not related to its utility at all and b) was unfortunately orthogonal to the other two. I speak of course of the electricity supply’s carbon dioxide emissions, in the pursuit of the Avalon of Net Zero.
The introduction of the third quality could be absorbed for a time, just as a branch can absorb being sawn through for a time. It is however obvious to everyone with a dozen or more firing synapses left that the UK electricity grid has now been sawn through to the extent that only desperate propping up is holding it together.
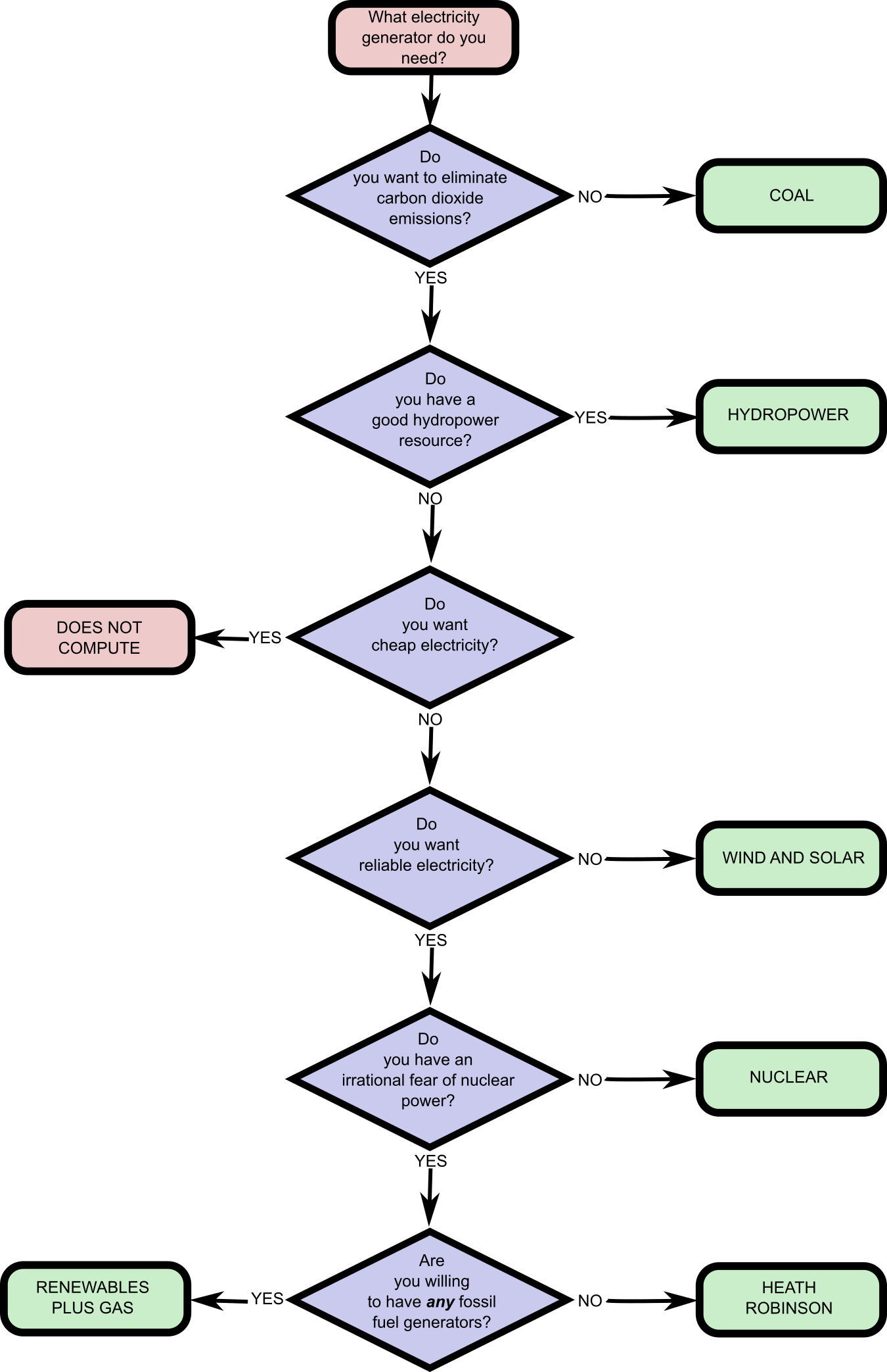
A new PM will have to decide whether to keep sawing merrily away at the same time as hiring workmen to prop up the branch he or she is sitting on, or instead put in place a stable and reliable system. With that in mind, I provide a handy decision tree to help them figure out which kind of generator they should choose to expand the use of.
Can’t get there from here?
The system is already a mess, and unravelling it will not be straightforward. What follows is therefore naïve and wrong. It generally reduces what is now a complex mix to a far simpler system. Nevertheless, it’s a starting point.

Coal
Coal produces carbon dioxide emissions when burnt. It is the archetypal “dirty” fuel. However, its emissions of actual pollutants are no longer significant hindrances to its use. Because it has a massive spinning turbine, a coal-powered generator contributes to grid stability. Fuel is easily stored in massive amounts in special organic batteries, known to energy specialists as “heaps.” In countries with coal reserves, generation can be sited to minimise transport emissions and costs. At the same time, generators can be placed close to industrial sites, thus minimising transmission costs and losses.
Even if you don’t think you need your old coal-fired power stations, you should retain them. Do not be gleefully blowing them up as if you are defeating a vile enemy.
Coal is clearly the cheapest and best option for reliable electricity, unless you must create electricity without creating carbon dioxide.
Trilemma qualities: Cheap, Reliable, Net Zero
Nuclear
Don’t worry about nuclear waste! The principal concern for waste is not the ability to store it, but the fact that it will remain hazardous for many decades. A constant expense will be necessary to monitor the waste. Nuclear has a number of obvious properties in its favour. It produces no carbon dioxide in the operational phase, if you care about that. Its spinning turbines contribute to grid stability. It has a very high energy density in terms of its physical footprint and in terms of fuel: a small amount of uranium goes a very long way, thanks to the large amounts of energy contained in atoms (against which the chemical energy of combustion is, by comparison, tiny).
Unfortunately, the constant opposition to nuclear has made it more expensive. The consequence of Sizewell B’s opposed and very protracted birth was a hiatus in new construction (made almost inevitable by a pincer movement from the “dash for gas”). Engineers retired or left the profession, so that in the UK at least, any new construction had to come from a standing start rather than from an overlapping conveyor-belt series of new plants.
New plants are generally individually-engineered one-offs, which makes them prohibitively expensive. Modular construction, where new generators are nth of a kind rather than 1 of a kind, would improve this situation. New coolants have the potential to greatly reduce long-term waste.
A problem is the lack of flexibility, because current nuclear technology works best when run flat out. Therefore, the most you would want in your grid is the minimum baseload you require. That means you need another dispatchable generation technology to provide the difference between the minimum baseload and the maximum demand.
Trilemma qualities: Cheap, Reliable, Net Zero
Wind and Solar
Both wind and solar power have the advantage of not emitting any carbon dioxide during the operational phase. However, they both have a number of critical weaknesses that discount their large-scale use unless the alpha and omega of your policy is to be the absence of CO2 in electricity generation.
Both kinds of generator are weather dependent. Because the weather is erratic, so is the electricity produced by these generators. This obvious point has been overlooked by many of their advocates. They are very low density power sources, and therefore you have to cover very large areas of land or sea with them to provide significant contributions to a modern civilisation. For wind, the most important resources are distant from population and industrial centres, necessitating long and expensive distribution networks. Solar generators have to compete with other uses for limited land space. Thus we see prime cropping areas converted to low-power, intermittent electricity generators.
Neither generator contributes to grid stability. The more of them you add, the less stable your grid will be. They are the very definition of parasites.
Wind and solar on their own are a perfect choice if you want expensive and intermittent electricity.
Both generators are likely to be manufactured in other countries, because it is cheaper to manufacture them there. In fact, the higher the proportion of wind and solar in your grid, the less likely your country will be able to manufacture anything competitively.
Wind power will kill otherwise protected birds, so you will have to issue derogations for such generators.
To a very small extent, the generation profiles of wind and solar are complementary, with production peaks at different times of day and/or year. Do not plan on this making anything other than a trivial difference to how unreliable they are.
Were it not for the “climate emergency”, neither wind power nor solar power would have been more than token presence in the electricity mix. That’s because they aren’t very good.
Trilemma qualities: Cheap, Reliable, Net Zero
Heath Robinson
If you are determined to have carbon-dioxide-free electricity, have a poor hydropower resource, fear nuclear, and still want to keep the lights on, Heath Robinson is the generating strategy for you.
It’s built on the “green” technologies of wind and solar power, but instead of letting the lights go out when the wind doesn’t blow and/or the sun doesn’t shine, Heath Robinson has a large array of ingenious and expensive devices bolted onto the grid to keep it going.
You’ll need to build giant flywheels whose inertia can stabilise the grid frequency (in future times people will gaze in wonder at their rusting hulks and ask one another: what were they thinking? You’ll also need millions of batteries to store thousands of GWh of energy.
If you build out enough wind and solar to power your entire grid some of the time, you are likely to have excess energy quite a bit of the time as well. In an ideal world this excess could be diverted to useful work, e.g. production of hydrogen. But this is likely to be an inefficient process, and the storage and use of hydrogen as an energy carrier is not straightforward.
It might be useful to put in a large order for exercise bikes and distribute them to the public. Dynamos can be attached so that when the lights go out, as they inevitably will, your public will be able to turn them on again with a bit of exertion. As a bonus, cycling will keep them warm, so they won’t miss the lack of central heating. And as a double bonus, it will be great for their hearts, thus saving the NHS money.
Trilemma qualities: Cheap, Reliable, Net Zero
Renewables plus Gas
If you end up in the cul-de-sac called “Wind and Solar”, do not despair. There is a way out, and it’s called gas. You’ll need enough gas power to energize the entire grid, i.e. as much as if the wind and solar generators weren’t even there. But some of the time the gas-powered generators will sit idle. Naturally, this will add to their costs, but it doesn’t matter, because you’re not paying, eh? When the gas plants sit idle, not much gas will be being used, but the turbine will have to be kept spun up. That way it can respond quickly to lulls in the wind or the appearance of oppressive clouds, as well as contribute to frequency stability.
It’s a win-win, except the addition of all those weather-dependent generators means you now have a grid that is probably five times bigger than it needs to be.
Trilemma qualities: Cheap, Reliable, Net Zero
Hydropower
If you have suitable terrain, this is an almost perfect source of electricity. If you do not, you can only look wistfully across the sea at those who do. Or maybe invade them?
There is no carbon dioxide emitted during generation. Electricity produced is reliable and on demand, and the inertia of the spinning turbines contributes to grid stability.
Prolongued droughts and/or long periods of excess demand can undermine electricity availability. Hydro is weather-dependent, but with a large buffer, unlike wind and solar which are affected by moment-to-moment variations in the weather.
Production may be distant from point of use. Large amounts of concrete may be needed. If dammed rivers flow into other countries, there may be geopolitical considerations from reduced or less variable water flows there.
There may be ecological concerns over migratory fish.
Trilemma qualities: Cheap, Reliable, Net Zero
Gas
Gas-fired power stations are reliable, produce dispatchable electricity and contribute to grid stability. Negatives are the carbon dioxide emissions and the lack of easy storage. Transport via pipeline is relatively easy compared to the transport of coal (remember, wind and solar have no fuel at all). The ease of transport makes gas an ideal fuel for distribution to homes for domestic hot water. It is so good at that job that it may seem wasteful to burn it for electricity, but the amount used in heating is far greater.
The UK’s North Sea resource may be dwindling, but there is potential for fracking to recover large amounts of gas from the Bowland shale. Alternatives to domestic sources include nearby dictatorships.
Gas power would complement a baseload of nuclear.
Trilemma qualities: Cheap, Reliable, Net Zero
Conclusion
There are no easy answers. But there are obvious ones.
Fuel is easily stored in massive amounts in special organic batteries, known to energy specialists as “heaps.”
“Heaps”? Far too technical a term for politicians to understand. Try “Dumps” as in “dump on us” – they do that a lot.
LikeLike
What about the unicorns?
LikeLike
The unicorns are very disturbed about the fact that their chief advocate and his influencer-in-chief are leaving Downing Street, perhaps today. I say chief but there are others in the pipeline who could be even worse, of course. But talking of pipelines, and Putin, Jit’s right. One of the biggest priorities is soiving the trilemma problem for all UK energy needs – not just electricity generation, in fact, but it makes a great starting point.
LikeLike
Beautifully done. How about sending a link to every MP?
LikeLiked by 2 people
A great essay in the spirit of, “faster, better, cheaper: pick any two”
LikeLiked by 1 person
1. Decision maker – Are my lights on?
2. Then I don’t give a shit about anybody else’s.
That’s way less complicated.
LikeLike
Bluecat, I suppose we will keep the lights on this winter, so a rational policy might have to wait until the end of 2023.
The sceptics’ choice for a PM who might put in place such a policy is Steve Baker, but he seems a long shot at this stage.
LikeLiked by 1 person
1. “Gas-fired power stations are reliable, produce dispatchable electricity and contribute to grid stability. Negatives are the carbon dioxide emissions and the lack of easy storage.”
Natural gas is easy and relatively inexpensive to store in bulk. Whilst Britain has just 27GWh of pumped hydro storage plus maybe 2GWh of grid batteries, we’ve >30,000GWh of natural gas storage capacity.
Today’s stock levels: https://mip-prd-web.azurewebsites.net/DailySummaryReport
Plus 3,800GWh in Linepack.
We also have *direct* pipeline connections to a number of offshore gas fields.
2. “It is so good at that job that it may seem wasteful to burn it for electricity, but the amount used in heating is far greater.”
That was precisely British Gas’s attitude – that generating public electricity was a huge waste of a prime energy source that halved effective utilisation efficiency, and hence doubled emissions per useful kWh utilised. So it banned its sale for public generation.
OFGAS ruled BG had no right to dictate how a product could be utilised after it had been sold to a customer.
Blame OFGAS & its successor OFGEM, for their part in the current crisis.
LikeLiked by 2 people
Read this quote the other day …
“You can have two out of the three of cheap, reliable and Net Zero energy, but you can’t have all of them.”
LikeLiked by 1 person
Speaking of grids:
“National Grid reveals £54bn wind power network upgrade plan”
https://www.bbc.co.uk/news/business-62085297
“A huge upgrade of the UK’s electricity network would see a host of pylons and cables transporting power from offshore wind farms around the UK.
Power lines from Anglesey to Swansea, Grimsby to Hertfordshire, and Loch Buidhe to Spittal would be built to pull electricity from the sea to the mainland then to homes and businesses.
National Grid ESO said it was the biggest network upgrade in 60 years.
But critics have called the £54bn project “short-sighted and shameful”.
There are now more than 11,000 wind turbines on and offshore, which produce nearly a quarter of the UK’s electricity.”
Interesting – nearly a quarter of the UK’s electricity, so maybe 4-5% of the UK’s total energy needs. Intermittently. Disruptively. In a way that is damaging to local ecology. And expensively. For what? To tackle climate change? Come off it.
LikeLiked by 1 person
Meanwhile:
“Sizewell C: Decision on nuclear power plant delayed”
https://www.bbc.co.uk/news/uk-england-suffolk-62084198
And:
“Drax coal-fired power plants to stay open over Russia gas supply fears”
https://www.bbc.co.uk/news/uk-england-york-north-yorkshire-62077711
But:
“Cumbria coal mine plan decision delayed”
https://www.bbc.co.uk/news/uk-england-cumbria-61395587
LikeLiked by 1 person
Mark, Sizewell C is likely to be expensive. But the other day you mentioned the new solar farm in Norfolk, and the comparisons are educational.
200 acres, or 80 hectares, for 49.9 MW of power…
= 0.62 MW/ha.
Sizewell C, meanwhile, will generate 3200 MW. It will sit on a site about 25 ha in area.
= 128 MW/ha.
That’s 200 times as energy dense, give or take.
Sizewell C will be equivalent to 64 Bloy’s Groves. Using their metric, it will power 900,000 homes. And it will work at night or when a cloud drifts past. And the 51 square kilometres of farmland saved by not building 64 Bloy’s Groves has the potential to produce 40,000 tonnes of wheat every year.
Other than that, I’m down with Bloy’s Grove.
LikeLiked by 3 people
Hi guys
I posted a comment about an hour ago, and it’s not yet appeared. It may be trapped in moderation because it contained two links?
[In fact, because it hadn’t appeared on your page, I thought it might be a WordPress glitch, and re-entered it via WordPress. So there may be a duplicate! Ooops. 😉 ]
LikeLiked by 1 person
Sorry Joe. You went directly into spam, without stopping by in moderation first. I’ve released one of the duplicates!
LikeLiked by 1 person
Any idea what I was doing wrong that sent it into the Spam box, so I can avoid errors in future, Jit? Was it the 2x links, or maybe the duplication?
LikeLike
Joe, I don’t know the answer to that. Obviously you have had comments sail through Akismet before. So – rationally – one might think that a previously-ok commenter ought not be defaulted into spam. But you were. Not even into moderation, but straight into spam without passing go. That means that no alert arises to the blog author, so you would likely stay there permanently without raising a new comment.
A mystery indeed.
LikeLiked by 2 people
WordPress is not without its foibles. Whenever I load a page, it now logs me out, so I can’t comment without logging back in.
LikeLiked by 1 person
I have similar issues with WP! I can’t ‘Like’ your responses on your webpage, I have to open WP to add a ‘Like’. But your posts are worth the aggro! (And everyone else’s on here too)
LikeLiked by 1 person
‘Your posts are worth the aggro.’ Can’t say fairer than that!
WordPress.com (different from WordPress.org, to be pedantic) is foible-filled. We don’t know is the default answer!
LikeLiked by 1 person
I might be worth saying at this point that I consider Jit and Mark to be part of the Cliscep tech team these days. They’ve been a great help to me. I was part of the orgiinal tech team setting up and admin’ing Cliscep, alongside Paul Matthews and Ian Woolley, from June 2015. But, as you can tell, seven years on, there’s lots I don’t know. John Ridgway and Geoff Chambers made important contributions last year as what I would call product managers, in tech startup lingo, to guide a tech team that had dwindled to one. Since then Mark and Jit have become indispensible. Questions to them please!
LikeLiked by 1 person
Speaking of grids:
https://www.bbc.co.uk/news/uk-england-london-62296443
The storyline is that London came close to a blackout last week and averted it only by buying electricity from Belgium at 5000% the normal price. Much is made of increased demand across Europe courtesy of the heatwave. However, the fact that a storm had nobbled Belgium’s ability to supply, due to its reliance upon solar power, may be just as relevant. A system that doesn’t go AWOL under cloud might have served everyone better.
LikeLiked by 1 person